Translations:
spring-cloud-netflix-example is an example for microservices system.
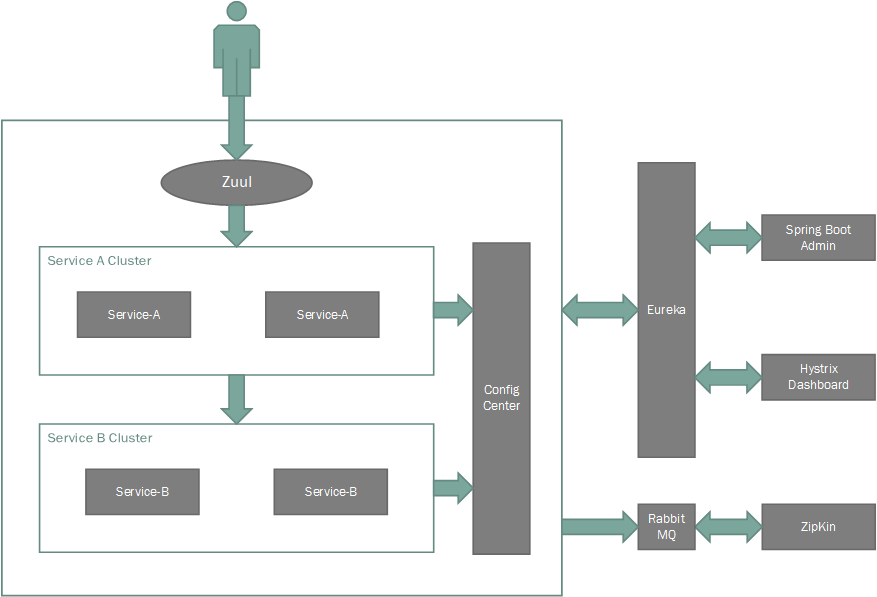
It contains configuration management, service discovery, circuit breakers, intelligent routing, distributed tracing, application monitor.
The registry center uses the eureka, if you want to use consul, you can refer to https://github.com/yidongnan/spring-cloud-consul-example.
./gradlew clean build -x test
./buildDockerImage.sh
docker-compose up -dIf you want to start more serve, you should use:
docker-compose scale service-a=2 service-b=3 Start the basic service in the development environment:
docker-compose -f docker-compose-dev.yml up -d
- Spring Cloud Netflix
- Spring Cloud Sleuth
- Spring Cloud Config
- Spring Boot Admin
- Spring Boot
- ZipKin
- RabbitMQ
- Docker
- Swagger












